Abstract
The neurofibromin 1 gene (NF1), located at 17q11.2, encodes the RAS GTPase activating protein neurofibromin. Somatic mutations of NF1 are commonly found in human cancers, and transcriptional inactivation of NF1 and small or large rearrangements are important mechanisms to disturb NF1's function. While the latter mechanisms have found considerable interest in the AML research community, the effect of somatic gene mutations has largely been neglected.
To assess the frequency, clinical and/or molecular associations and a possible prognostic impact of NF1 mutations in AML, we performed targeted mutation assessment of 1,021 adults with de novo AML including 690 patients (pts) aged <60 years and 331 pts aged ≥60 years. All pts were similarly treated on Cancer and Leukemia Group B/Alliance for Clinical Trials in Oncology protocols and had centrally reviewed cytogenetic data available.
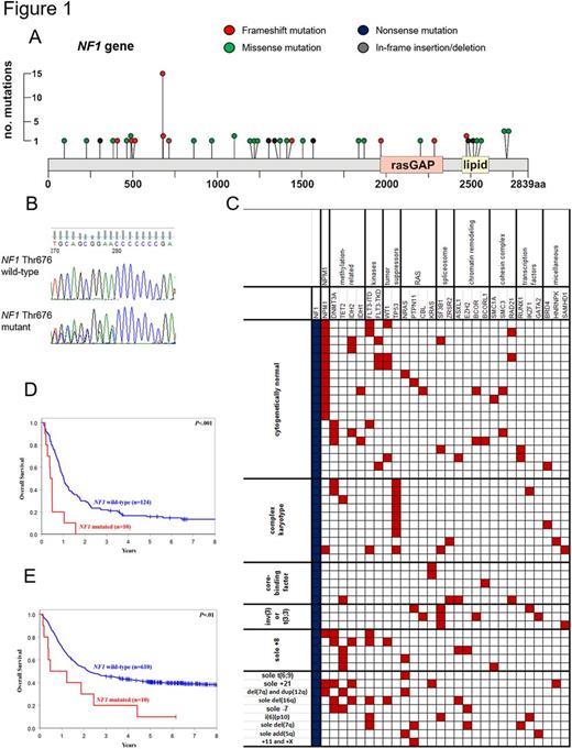
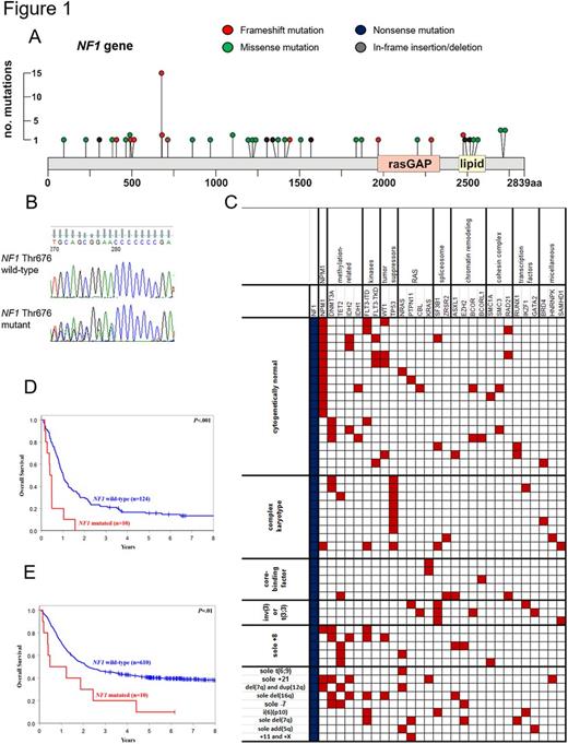
We detected a total of 59 NF1 mutations in 52 pts, for an overall frequency of 5.1% (5.2% in younger and 4.8% in older AML pts), which suggests NF1 belongs to the 20 most frequently mutated genes in adult AML. NF1 mutations were found throughout the gene, and comprised missense (n=25), frameshift (n=27) and nonsense (n=7) mutations (Fig 1A). Our observed NF1 mutation rate is higher than that found in previous reports, which we attribute to our discovery of a novel mutation hotspot at amino acid threonine 676 (p.Thr676fs*24 [c.2026dupC], Thr676), which accounted for 24% of the identified mutations, and in which the insertion of an additional cytosine within a mononucleotide run of 7 cytosines by polymerase strand-slippage causes a frame-shift mutation (Fig 1B). Since the premature termination codon resulting from the frameshift mutation occurs at least 50bp upstream from an exon-exon junction the mutant transcript should be subjected to nonsense mediated decay.
NF1 -mutated pts belonged more often to the adverse ELN risk category than NF1 wild-type pts (42% vs 26%; P=0.02). Mutation assessment of 82 additional genes using a targeted next-generation sequencing panel and Sanger sequencing (for CEBPA and FLT3 -ITD) identified IKZF1 (8% vs 1%; P=0.005), SF3B1 (13% vs 3%; P=0.002) and TP53 (17% vs 6%; P=0.007) mutations associated with NF1 mutations (Fig 1C). Since pts aged <60 years and those aged ≥60 years were treated differently, the outcome analyses were performed separately for each age group. In younger pts, NF1 mutations had no significant impact on the pts' outcome. In older pts, the presence of NF1 mutations was associated with lower complete remission (CR) rates (P=0.001), with only 3 of 14 (21%) pts with a NF1 mutation achieving CR compared with 168 of 283 (59%) pts with wild-type NF1 .
As NF1 mutations were most common in AML pts classified in the favorable and adverse risk groups according to the ELN 2017 classification, we investigated whether the presence of NF1 mutations could refine the outcomes within these risk groups. The outcomes of younger pts in the ELN favorable group were not affected by the presence of NF1 mutations. However, younger pts in the ELN adverse risk category with NF1 mutations had a lower CR rate (20% vs. 53%, P=0.05), and shorter OS (median, 0.4 vs. 1.0 years, P <0.001; Fig 1D). Among older pts in the ELN adverse group, there were no outcome differences between pts with and without NF1 mutations. Too few older pts in the ELN favorable group had NF1 mutations to assess the influence of these mutations on the pts' prognosis.
Lastly, we analyzed associations among different mutation types (missense, nonsense, frameshift mutations, and specific consideration of the Thr676 hotspot mutation) and pt outcome. As only 14 pts aged ≥60 years were NF1 mutated, we restricted the following outcome analysis to pts <60 years of age (n=34). Interestingly, while the CR rates and survival of pts with missense mutations (n=16), or other frameshift or nonsense mutations (n=8) did not differ from those of pts with wild-type NF1, pts harboring the Thr676 hotspot mutation (n=10) had a reduced CR rate (NF1 Thr676-mutated vs. wild-type/other NF1 mutations, 50% vs. 79%, P=0.04), and shorter OS than pts without such mutation (NF1 Thr676-mutated vs. wild-type/other NF1 mutations, median, 0.8 vs. 2.2 years, P=0.01; Fig 1E).
In summary, our findings provide novel insights into the frequency of NF1 mutations in AML, identify a new mutation hotspot, and are suggestive of an adverse prognostic impact in pts treated with standard chemotherapy.
Mims: Novartis: Honoraria. Powell: Rafael Pharmaceuticals: Consultancy, Membership on an entity's Board of Directors or advisory committees. Kolitz: Celgene, Jazz: Equity Ownership; Boehringer Ingelheim, Cantex, Erytech, and Millennium: Research Funding; Gilead, Magellan, and Novartis: Honoraria; Gilead, Magellan, Novartis, Pharmacyclics, and Seattle Genetics: Consultancy; Gilead, Novartis, and Seattle Genetics: Other: Travel Support. Stone: Agios: Membership on an entity's Board of Directors or advisory committees, Research Funding; Orsenix: Membership on an entity's Board of Directors or advisory committees; Celgene: Membership on an entity's Board of Directors or advisory committees, Other: DSMB; Fujifilm: Membership on an entity's Board of Directors or advisory committees; Argenix: Other: DSMB; Novartis: Membership on an entity's Board of Directors or advisory committees, Research Funding; Sumitomo: Membership on an entity's Board of Directors or advisory committees; Astellas: Membership on an entity's Board of Directors or advisory committees; Arog: Membership on an entity's Board of Directors or advisory committees, Research Funding; Jazz: Membership on an entity's Board of Directors or advisory committees; Otsuka: Membership on an entity's Board of Directors or advisory committees; Merck: Membership on an entity's Board of Directors or advisory committees; Karyopharm: Membership on an entity's Board of Directors or advisory committees; Amgen: Membership on an entity's Board of Directors or advisory committees; Cornerstone: Membership on an entity's Board of Directors or advisory committees; Abbvie: Membership on an entity's Board of Directors or advisory committees; Ono: Membership on an entity's Board of Directors or advisory committees; Janssen: Membership on an entity's Board of Directors or advisory committees; Pfizer: Membership on an entity's Board of Directors or advisory committees; Roche: Membership on an entity's Board of Directors or advisory committees; Seattle genetics: Membership on an entity's Board of Directors or advisory committees; Actinium: Membership on an entity's Board of Directors or advisory committees.
Author notes
Asterisk with author names denotes non-ASH members.

This feature is available to Subscribers Only
Sign In or Create an Account Close Modal